【录取offer概况】
课程体系:A-level
IGCSE:6A*3A
A-Level:5A*
背景:JCCO、CCC、UKCHO、科研项目
雅思:7.5
✅录取院校及专业:牛津大学 Chemistry
因此,整个申请周期中,优越团队围绕专业定位、背景强化、材料打磨三个核心环节,为其定制了全程规划方案。
针对 P 同学对化学实验的浓厚兴趣,我们首先开展了牛剑专业对比分析,同时,为帮助学生深入了解,团队邀约了专业导师进行就读体验分享。👇
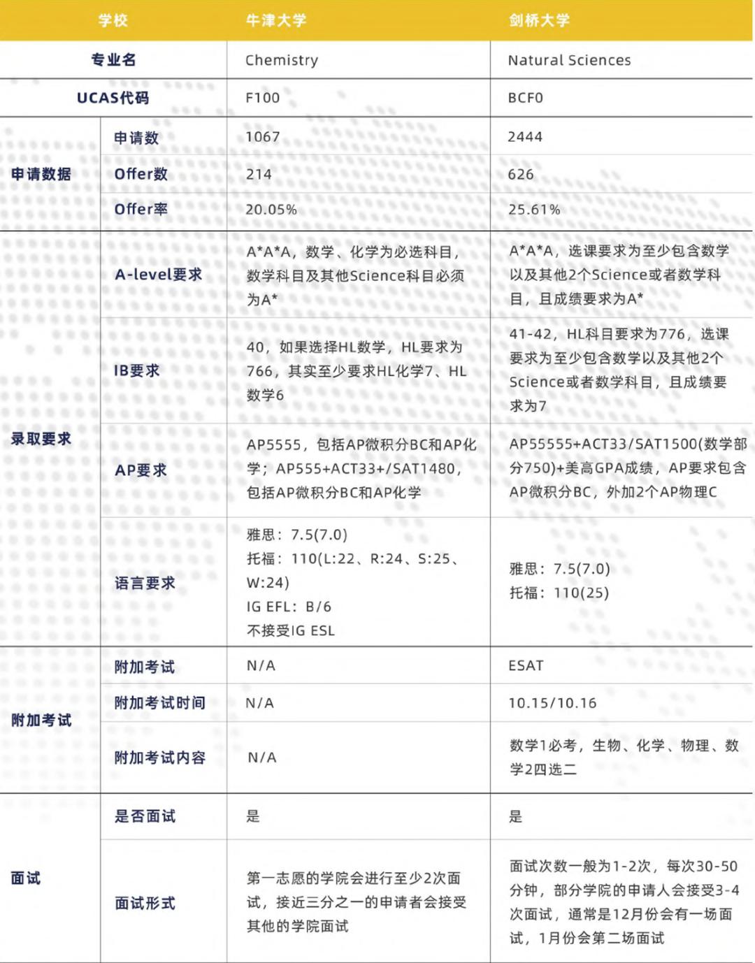
结合牛津大学化学系课程、申请要求及资源,P 同学将牛津列为首选。规划团队同步整理了牛津化学系近三年录取数据,明确申请关键点:竞赛成绩、实验经历与文书中的学术思考深度。
在多次沟通后,综合分析P同学的情况,顾问老师快速做出了决策👇👇👇
选校方案:牛津冲刺+主申请,G4主申请
文书写作:外籍文书定制
选择套餐:致菁U1升学项目
确定专业方向后,就是规划软硬背景了,鉴于 P 同学数学拓展能力相对薄弱,团队制定了化学竞赛主攻,安排导师一对一指导提升专业深度,数学竞赛仅参加基础层级的策略,聚焦 JCCO、CCC、UKCHO 三大赛事,安排金牌导师进行专题突破。例如针对 UKCHO 的有机合成题,通过拆解近五年真题,将考点归纳,配合每周 2 次的模拟训练。
规划老师为学生梳理了细致的暑期安排,匹配学科导师开展假期先修补习,通过专题训练与模拟测试攻克化学重难点;在团队指导下,他不断完善化学知识记忆法m团队为其设计了三维度提升方案:
学科先修:匹配学科导师开展假期先修补习通过专题训练与模拟测试攻克化学重难点。
实验技能强化:模拟牛津化学系基础实验,同步规范实验报告撰写格式;
学习方法优化:在团队指导下,他不断完善化学知识记忆法,例如将金属活动性顺序与工业冶炼场景结合,提升记忆效率。
申请时,中外籍文书老师协助打磨个人陈述,突出竞赛创新思路与科研成果,全方位展现学术潜力。
P同学具备极强的学习天赋与自我驱动力,在化学学科上展现出远超同龄人的领悟力与钻研精神,独创的学习方法更是其学术优势的重要体现。但长期的优异成绩使其面对挑战时易产生心理压力,抗压韧性有待提升。
在规划过程中,团队针对其 “应试型” 学习特点,一方面强化竞赛与学术深度拓展,补足知识广度;另一方面通过定期沟通与心理疏导,帮助其建立稳定心态。
事实证明,量身定制的学术提升计划与心理建设策略成效显著,最终,P同学圆梦牛津!也为后续同类型学生的规划提供了宝贵经验。
关于如何进行高中规划,英本院校申请干货,往期优越君写了相当多内容,详情可移步查看👇
✅英本申请干货:
【TOP10大学】英国QS前100名校:本科申请条件大盘点!
【世界top200】英国QS世界排名前200名校:本科申请条件大盘点!
【本科申请】英国G5大学本科申请要求更新,2025年入学有哪些新变化?
UCAS公布25Entry时间线,英国本科申请这几点变化请注意!
⭕高中规划:
好啦,今天的分享就到这里,如果你也想申请英国本科,但不清楚自己的背景如何定校定专业,点击▶【在线咨询】,会给你匹配最合适的顾问,让你25Fall抢占先机!👇👇👇
以上是【【牛剑本科】5A*学霸拿下牛津化学offer,这个竞赛策略绝了!】相关的全部内容,查看更多【 牛剑本科化学】相关资讯可前往【优越留学】首页!详细申请规划及方案定制请预约优越留学顾问为你一对一解答!



















